Author:一川Law
前言
2025年12月19日,中国人民银行正式发布《金融机构客户受益所有人识别管理办法》(中国人民银行令〔2025〕第12号,以下简称“12号令”),宣布自2026年1月20日起施行。12号令的发布,标志着受益所有人识别进一步从“重形式”转向“重实质”,需穿透到背后的实际控制人。
在全球反洗钱治理格局中,受益所有人(Ultimate Beneficial Owner,以下简称“UBO”)透明度是拆解洗钱网络、打击跨境逃税及遏制恐怖融资的核心手段。长期以来,我国关于UBO识别的规范主要散见于《中国人民银行关于加强反洗钱客户身份识别有关工作的通知》(银发〔2017〕235号)、《中国人民银行关于进一步做好受益所有人身份识别工作有关问题的通知》(银发〔2018〕164号)等规范性文件中,存在法律位阶较低、特定主体识别标准模糊以及缺乏动态核准机制等短板。12号令的出台,标志着中国正式建立了对标国际标准(如FATF建议24-法人透明度和25-法律安排透明度)且兼具中国本土特色的受益所有人识别体系。
就受益所有人的识别义务主体而言,12号令明确与《金融机构客户尽职调查和客户身份资料及交易记录保存管理办法》规定的“应当履行客户尽职调查义务的机构”一致,因此亦包括境内设立的:政策性银行、商业银行、农村合作银行、农村信用合作社、村镇银行;证券公司、期货公司、证券投资基金管理公司;保险公司、保险资产管理公司;信托公司、金融资产管理公司、企业集团财务公司、金融租赁公司、汽车金融公司、消费金融公司、货币经纪公司、理财公司;非银行支付机构;中国人民银行确定并公布的从事金融业务的其他机构。此外,银行卡清算机构、网络支付清算机构、网络小额贷款公司以及从事汇兑业务、基金销售业务、保险专业代理和保险经纪业务的机构也在一定程度上需纳入适用范围。
对于境内各类金融机构而言,12号令绝非存量规则的简单汇总。它通过引入“差异反馈机制”、细化“风险为本”原则、确立“穿透识别”刚性义务,构建了全方位的受益所有人识别网络,从立法意图到实务细节,这部规章将重塑行业规则。
制度溯源:UBO透明度成为监管“必答题”的
核心逻辑
中国正处于金融行动特别工作组(FATF)第五轮互评估关键期(2025年底至2027年初),法人与信托透明度是考察一个国家反洗钱有效性的关键项;因此,新修订的《反洗钱法》强化了穿透监管要求,过去“只看证照不看实质”的展业模式已不足以满足新时代的要求。
国际经验表明,犯罪分子常通过多层嵌套公司结构、空壳公司、代持协议或复杂信托安排掩盖资金真实去向。若金融机构无法识别屏幕背后的“自然人”,反洗钱工作极易沦为形式。12号令的核心目的,就是建立“可追溯、可验证、可披露”的UBO体系,确保金融机构能穿透人为构建的法律屏障,直击利益分配核心。
作为新《反洗钱法》的核心配套规章,12号令不仅要求金融机构识别UBO,还将这种识别融入业务准入、存续期管理及风险处置全流程,对于传统展业逻辑将带来重要改变。
核心界定:受益所有人必须是“自然人”
12号令进一步明确了过往实务中“法人股东是否为受益所有人”的模糊认知,清晰界定:受益所有人必须是自然人。
此外,12号令确立了“所有权、收益权、控制权”三位一体的层级识别思路,在逻辑上层层递进。
首先是基于持股比例的物理标准。25%的阈值虽延续国际主流做法,但12号令明确强调“直接及间接”拥有权。这要求金融机构具备拆解复杂股权链条的能力:例如A公司持有B公司50%股权,B公司持有C公司60%股权,自然人甲持有A公司100%股权,通过“50%×60%”的乘数计算,甲实际持有C公司30%股权,需被认定为受益所有人。
其次是基于实质控制的决策标准。当股权分布极度分散,或通过协议安排、表决权委托等方式实现控制时,持股比例不再是唯一尺度。金融机构需审视谁真正主导董监高任免、谁决定财务支出流向——这种对“实质控制”的审查,要求合规人员具备更高的法律素养和商业洞察力。
最后是基于收益获取的经济标准。这是针对收益权拆分的精准防控:在部分合伙企业或特定资管安排中,有些自然人虽不持有高比例股权/份额,但通过合同约定的分红权可能超过25%,12号令将其纳入识别范围,填补了利益流向的监管真空。
除此之外,12号令第八条还规定,当通过前述标准均无法锁定自然人时,应将法人、非法人组织中负责日常经营管理的人员(如法定代表人、总经理、执行董事等)认定为受益所有人。这一原则意味着金融机构不得以无法穿透为由拒绝履行识别义务,避免出现UBO识别工作的空白。
分类施策:不同业态与主体的识别方案
12号令摒弃“一刀切”思维,针对不同组织形式的非自然人客户,制定了针对性的识别策略。
(一)公司与合伙企业的深度穿透
传统公司制企业的UBO识别难点在“影子股东”:比如通过代持协议由法人代持股权、亲属间交叉持股(如夫妻、父母子女共同持股但分散比例)、多层信托嵌套(家族信托控制控股公司)等,都需要金融机构通过公司章程、代持协议、股权质押文件等材料逐层追溯,不能仅依赖工商登记信息。
对于合伙企业,原则上也要按照上述“所有权、收益权、控制权”的标准识别受益所有人,如无法据此识别出的,则负责日常经营管理的人员应被认定为受益所有人,需注意识别普通合伙人(GP)。有限合伙企业的合伙事务需由GP执行,GP有权管理、处置合伙企业财产,即便出资额极低也通常掌握控制权。这种聚焦法定控制权主体(GP)、而非仅看出资比例的实务导向,本质是12号令“实质穿透”原则的落地。
(二)信托与资管产品的“全要素”透明
信托因财产独立性和受托管理的特殊性,长期是UBO识别的重灾区。12号令第十二条设定了严苛的披露标准,识别对象涵盖委托人、受托人、受益人、监察人乃至任何行使最终有效控制权的自然人,其中“最终有效控制”包括但不限于处分信托财产、决定信托财产的投资、决定信托分配方案、变更或者终止信托、变更受益人(或者受益人的条件)、任命或者变更受托人。
对于证券公司、基金管理公司管理的资产管理计划,12号令第十四条确立了核心识别原则。需按照基于风险原则,根据产品具体情况参照第八条(受益所有人通用标准)识别受益所有人,且明确公开募集、按规定备案的产品(如公开发行基金)可简化识别,将管理产品的自然人认定为受益所有人;非公开募集产品需结合风险评估确定穿透程度。
结合这一原则及第八条的要求,行业实务中需针对性操作。若为单一非自然人投资者的资管计划,需参照法人/非法人组织标准穿透该投资者至背后受益自然人;若为集合投资者的资管计划,需对其中非自然人投资者逐层穿透至最终自然人,不得仅以产品管理人或托管人作为受益所有人(符合简化识别情形的除外)。尤其当资管产品份额被高度集中持有(如单一主体或关联主体合计持有超25%),或特定自然人通过投顾协议实质主导投资决策时,金融机构需进一步穿透至该自然人,这对市场上“分级产品”“嵌套资管”的合规管理构成挑战,需予以关注。
(三)外国公司分支机构的“双重核查”
针对外国公司在华分支机构,12号令要求按穿透识别至最终受益自然人的通用标准开展识别。结合分支机构的治理特点(无独立法人资格、依附境外母公司且境内独立运营),实务中需采用境内外联动核查的合规逻辑:一方面需核实境外母公司的受益所有人(因其往往决定分支机构的资金来源与核心决策,是穿透识别的关键环节);另一方面需识别该分支机构在华的高级管理人员(其主导境内日常运营与资金流向,可能成为实质控制的落地主体)并至少认定一名高管为受益所有人,解决了外国公司分支机构缺乏独立法人地位情况下,境内无法形成完整受益所有人信息链的问题。
但实务中存在现实难题。获取境外母公司的穿透数据常受他国数据出境政策、隐私保护法规限制。这要求金融机构在展业时平衡业务效率与合规要求,必要时可要求客户提供经公证的境外母公司UBO证明文件(如当地监管认可的受益所有人登记表、第三方机构出具的穿透报告等),确保识别工作有充分依据。
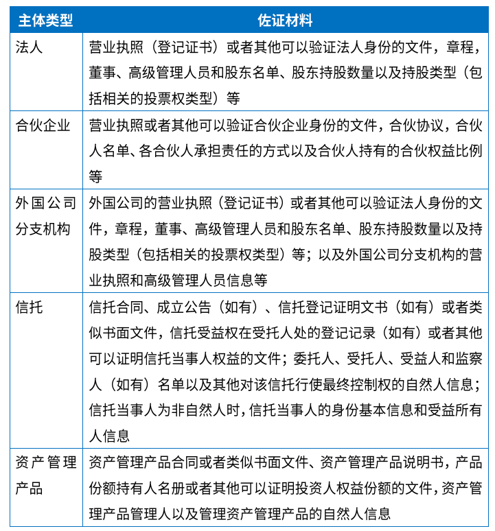
(四)UBO识别的佐证材料与信息要素
12号令为金融机构基于来源可靠的佐证材料、数据或信息,了解非自然人客户的所有权与控制权结构,识别并留存受益所有人的身份信息和权利状况信息提供了清晰、明确的操作清单。
就识别佐证材料而言,可根据不同主体类型进行区分,包括:

就信息要素而言,12号令明确需要收集和留存的受益所有人两类核心信息,包括身份信息和权利状况信息。并对不同识别标准下的权利状况信息作了细化要求:

风险为本:豁免与简化的边界重塑
12号令充分体现“风险为本”监管原则,通过差异化管理框架,实现监管效能最优配置。
(一)豁免识别
12号令第十条明确规定,对机关法人、事业单位、基层群众性自治组织等公共属性主体,金融机构无需按新规要求识别其受益所有人——此类主体的资金来源与去向均处于高度公共监督之下,洗钱风险很低,符合“风险可控即豁免”的监管逻辑。
同时,根据12号令第二条“受益所有人识别仅针对非自然人客户”的界定,个体工商户因属于自然人经营的延伸,被排除在非自然人识别范围之外(第三十八条明确“非自然人客户不包括个体工商户”),这纠正了过去将其与法人/非法人组织同等对待的实务偏差,大幅度减轻了基层金融机构的合规负担(金融机构仍需按常规要求完成个体工商户的基础身份核实,仅无需穿透识别UBO)。
(二)简化识别
根据12号令第十一条,对于下列法人、非法人组织,金融机构在充分评估其洗钱和恐怖融资风险的基础上,可以采取与风险状况相匹配的简化识别措施,进一步落实了“风险为本”的原则:

但这种简化识别措施并非永久适用,而是需要动态调整,一旦发现客户涉及高风险洗钱活动、股权结构异常变动(如控制权转移)或受国际制裁等特殊情形,金融机构仍然需要按照其他规定予以穿透识别。
(三)加强识别
根据12号令第二十条、第二十一条相关规定,当客户存在高风险特征+无法通过常规识别判断UBO的情形时,金融机构需启动加强识别,为金融机构应对复杂风险场景提供了操作指引。
触发加强识别的情形主要包括五类核心场景:一是客户或交易源自高风险国家/地区,存在跨境合规风险;二是所有权或控制权结构复杂,增加穿透难度;三是控制权或关键人员异常变动,隐含风险隐匿可能;四是已获取的受益所有人信息真实性、可靠性存疑;五是有合理理由怀疑客户或其交易涉嫌洗钱、恐怖融资。
针对上述高风险情形,金融机构需采取一种或多种相匹配的加强措施:在信息获取上,需收集受益所有人更全面的身份要素,要求补充代持协议等证明资料;在验证方式上,通过额外独立可靠信息交叉核验,必要时回访客户或实地走访,深入核实所有权控制权、资金与财产来源及业务关系实质;在识别标准上,可采取更严格的阈值(如将股权识别阈值降至10%),提升穿透精准度;在内控管理上,提高信息审核与更新频率,对相关业务实行高级管理层审批制;在交易监测上,重点关注非关联方资金往来,强化业务目的与性质核查。若采取上述措施后,客户风险仍超出机构风险管理能力,金融机构可合理限制交易方式、规模或频率,甚至拒绝办理业务或终止已建立的业务关系,形成“风险识别-措施落地-风险处置”的闭环管控。
登记与查询的双轨并行:中国式监管的重大创新
12号令最引人注目的制度创新,是确立了金融机构与“人民银行受益所有人信息查询管理系统”的互动机制,改变了金融机构在UBO识别中单打独斗的局面。
(一)查询系统的法律定位
12号令第二十三条要求金融机构在核实UBO过程中,需通过系统进行查询核对,第四条清晰界定了查询系统的辅助地位:即系统查询结果不能替代必要的风险判断和独立核实。该条款明确禁止仅依赖查询系统或批量化、自动化手段完成识别,侧面反映出金融机构应综合多渠道可靠佐证材料,例如系统信息与尽调获取的材料不符,需以来源更可靠、相互印证的实际信息为准。本质是赋予金融机构风险识别的自主判断权,既体现了“可靠性原则”的核心导向,也保护了金融机构作为风险把关人的主体地位。
(二)差异反馈机制
12号令第二十七条至第三十一条确立了金融机构的UBO识别“差异反馈义务”:当金融机构识别的UBO信息与系统备案信息存在重大差异(包括受益所有人不匹配、UBO身份的关键信息要素不一致、UBO的权利状况信息存在重大不一致)时,必须在30个工作日内通过受益所有人信息查询管理系统提交差异报告(非重大差异无需提交差异报告,但需向客户提示相关差异情况)。
这一设计巧妙利用金融机构的一线尽调能力反哺国家数据库准确性:对金融机构而言,高质量的差异反馈是展示勤勉尽责的机会;反之,若“应见未见”明显差异或未按时履行报告义务,可能面临直接的行政处罚。
过渡期与金融机构的实操落地
面对2026年12号令正式施行的压力,建议金融机构考虑从以下几个方面推进合规落地。
(一)过渡期的分类处理
从过渡期来看,12号令规定高风险存量客户需在法规生效后6个月内完成受益所有人识别,全量存量客户需在2年内完成上述工作。这对大型金融机构而言是庞大工程,建议采取“风险优先、分批推进”原则:将此前已识别的较高风险、交易频繁、涉及跨境或股权结构频繁变动的存量客户,列入首批清理清单;同时建立完善“久悬户”处理机制——对长期无交易、无法联系的客户,可将受益所有人识别核实工作延长至客户申请激活账户或者办理业务时再开展,同时注意准备相应的应对说明,避免引发法律纠纷或客户投诉。
(二)制度与系统架构的更新调整
就金融机构的反洗钱内部制度而言,需将12号令中UBO的相关内容(包括但不限于UBO的识别标准、核实渠道、留存信息要素、持续更新触发条件、差异反馈流程等),转化为可操作的内部规则,明确各部门职责分工。同时考虑到识别工作的量级和规模,金融机构可视具体情况配置更多的人员和资源。
此外,传统客户尽职调查(CDD)系统在受益所有人识别上可能仅关注单一法人实体证照,已无法满足12号令要求,新系统需具备处理多维关系的能力,例如需大量运用自动化技术,结合外部合法合规的数据来源进行分析处理,包括但不限于建立主体的关联图谱、字段数据的自动化采集、与外部系统的接口对接与信息比对等等。













No Comments