Author:橙识Web3
税务机关并不是通过主动搜索某一类资产来获取信息的。无论是传统金融资产,还是加密资产,只有当信息被纳入标准化采集、申报与跨境交换机制时,才具备被系统性掌握的条件。
RWA(Real World Assets,现实世界资产代币化)已经从一个偏技术和叙事的概念,逐步进入监管与机构的核心视野。越来越多的国家开始公开讨论、试点落地 RWA 相关项目。但是,全球目前并不存在一个统一的 RWA 监管共识。
本文将系统性地梳理和对比中国香港、美国、欧盟、新加坡、阿联酋等全球关键市场的RWA监管政策与法律框架。
1. 监管的核心概念与全球通用原则
在对全球主要市场的RWA监管框架进行深度剖析之前,必须首先厘清几个贯穿其中的核心概念与通用原则。
1.1 代币的分类与“证券”属性认定
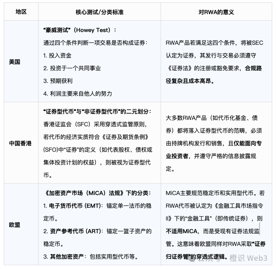
RWA监管的核心挑战之一在于对其代币的法律定性。由于大部分RWA产品赋予持有者对底层资产的收益权或所有权,并从中获利,这类“证券型代币”必须遵守相应司法管辖区的证券法规。

1.2. 趋于一致的国际监管原则
尽管各地的具体规则存在差异,但在国际标准制定机构的推动下,全球RWA监管正朝着几个共同的原则方向发展,形成了稳固的监管底层共识。
相同活动、相同风险、相同监管原则
该原则要求,无论一项金融活动是基于传统系统还是区块链技术,只要其经济实质和所产生的风险相同,就应适用同等水平的监管标准。对于RWA市场而言,这意味着代币化并不能规避现有的金融监管,代币化的债券仍需遵守债券发行的法规,代币化的基金也必须符合基金管理的规定,以确保公平竞争并有效防范监管套利。
强化金融诚信与透明度
由金融行动特别工作组(FATF)制定的反洗钱(AML)和反恐怖主义融资(CFT)标准,已成为全球虚拟资产监管的基石。特别是其“转账规则”,要求虚拟资产服务提供商(VASP)在处理交易时必须收集并分享发起方和接收方的信息。
2. 主要国家RWA监管框架深度剖析
2.1 中国香港:积极开放的“超级联络人”模式
香港具备连接中国内地资产与国际资本的桥梁地位,正在成为全球虚拟资产与RWA创新的“超级联络人”。其监管体系呈现出清晰的“双监管核心”特征:香港金融管理局(HKMA)主要负责与货币相关的代币,特别是稳定币的监管;而证券及期货事务监察委员会(SFC)则聚焦于证券型代币,依据《证券及期货条例》(SFO)进行穿透式监管。这一分工是“相同活动、相同风险、相同监管”原则的直接体现。
于2025年8月1日正式生效的《稳定币条例草案》是香港RWA基础设施建设的关键一环。该法案确立了严格的发牌制度,要求稳定币发行人必须获得HKMA的牌照,并满足充足的储备资产要求。
港府发布的《数字资产发展政策宣言2.0》提出了“LEAP”战略(优化法律监管、扩展产品、推进应用场景和培育生态),系统性地推动RWA等创新纳入合规轨道。在实践层面,香港采取了“监管沙盒-立法保障”的务实推进路径。
例如,HKMA推出的“Ensemble项目沙盒”为银行间代币化存款和RWA产品的测试提供了受控环境。
2.2 美国:判例主导与立法驱动的并行模式
美国的RWA监管呈现出独特的双轨并进模式:一方面,监管机构主要依据现行法律(如《证券法》)和具有里程碑意义的司法判例,来判断代币的证券属性;另一方面,国会正积极推动专项立法以提供更清晰的规则。这种模式正经历从过去依赖“执法式监管”向构建明确规则的战略转型。
虽然美国证券交易委员会(SEC)与商品期货交易委员会(CFTC)在加密资产的监管权上存在冲突,但是立法层面正努力解决这一僵局,同时SEC批准比特币和以太坊现货ETF等举动,也为更广泛的数字资产产品设立了监管先例。
为解决稳定币的监管真空,《GENIUS法案》提供了一个全国性的监管框架。该法案的核心规定包括要求稳定币发行人必须以现金或短期国债等高流动性资产100%储备已发行的稳定币,并建立明确的发行人资质和定期审计披露要求,以增强透明度和投资者保护。
2.3 欧盟:统一且全面的《MiCA》规则手册模式
欧盟的《加密资产市场(MiCA)法规》是全球首个推出全面、统一且跨司法管辖区的加密资产监管框架的经济体,具有里程碑式的意义。MiCA为加密资产发行商(CAI)和服务提供商(CASP)设定了一套清晰的“规则手册”,主要要求包括:
授权与牌照:CASP必须从成员国的主管机构获得授权,并可借此“通行证”在整个欧盟范围内提供服务。
信息披露:发行商必须发布详尽的“白皮书”,向投资者充分披露项目信息和风险。
消费者保护:规定了严格的客户资产隔离、托管和利益冲突管理规则。
资本要求:根据业务类型设定最低资本要求,以确保机构的稳健运营。
2.4 新加坡:技术中立的审慎创新模式
新加坡的RWA监管框架体现了这个国家一贯的“审慎创新”理念,在拥抱金融科技的同时,坚决维护金融稳定和投资者保护。其监管体系以两大核心法规为支柱:《支付服务法》(PSA)主要监管数字支付代币(DPT)服务商,《证券与期货法》(SFA)则用于监管被认定为证券的代币。
根据PSA,任何提供DPT服务的企业都必须获得新加坡金融管理局(MAS)颁发的严格牌照(分为SPI/MPI牌照),并遵守极其严格的反洗钱(AML)和客户尽职调查(CDD)要求。这种技术中立但牌照严格的模式,确保了只有具备强大合规能力和风险管理水平的机构才能进入市场,从而在鼓励创新的同时有效过滤了高风险参与者。
2.5 阿联酋(迪拜):主动构建专业化金融枢纽模式
迪拜采取了一种主动出击的独特策略,旨在将自身打造为全球虚拟资产的专业化金融枢纽。为此,迪拜专门成立了迪拜虚拟资产监管局(VARA),是全球首批专注于虚拟资产的独立监管机构。
VARA对资产锚定虚拟资产(ARVA),即广义上的RWA,实施了一套全面且细致的监管要求,包括:强制性牌照、发行前审批、严格的储备资产、资本与审计要求,以及详尽的白皮书披露。
与此同时,迪拜国际金融中心(DIFC)的独立监管机构——迪拜金融服务管理局(DFSA)也推出了“代币化监管沙盒”,为创新项目提供了一个低门槛、高清晰度的测试环境,进一步凸显了其鼓励合规创新的政策导向。
2.6 中国内地的严正立场
中国内地对虚拟货币及RWA代币化活动持严格禁止的审慎态度。根据中国互联网金融协会等七部门联合发布的风险提示,任何在境内开展的法定货币与虚拟货币兑换、RWA代币发行和融资等活动,均可能涉嫌非法发售代币票券、非法集资等非法金融活动,明确了其严厉的监管立场。
3. 全球RWA监管格局对比
3.1 主要市场RWA监管框架对比

3.2 全球RWA监管三大核心发展趋势
监管框架日益清晰化
全球RWA监管正在经历一个从模糊的原则性指导向具体的、可操作的法律法规演进的关键阶段。以欧盟的《MiCA》和香港的《稳定币条例》为代表,监管机构正努力为市场提供明确的“游戏规则”。这种清晰化的趋势,显著降低了机构参与者的合规不确定性,为传统金融巨头进入RWA赛道扫清了制度障碍,是推动市场走向成熟和规模化的基石。
稳定币成为监管焦点与RWA生态基石
稳定币作为RWA生态中不可或缺的计价单位和结算工具,其稳定性和合规性直接关系到整个生态系统的健康。因此,各国监管机构普遍将其作为优先立法的领域,确保稳定币具备充足的、高质量的储备资产,并建立透明的审计和赎回机制。稳定币的全面合规化,是RWA市场实现大规模应用和发展的前提条件。
创新与风控并重,监管沙盒成主流工具
为了在鼓励金融创新的同时有效防范潜在风险,全球多个领先的金融中心,如中国香港(Ensemble项目沙盒)、新加坡和阿联酋(DFSA代币化监管沙盒),普遍采用了“监管沙盒”机制。这种模式允许RWA项目在有限的、受控的环境中进行测试,监管机构可以近距离观察、评估其风险,并据此调整和完善监管规则。监管沙盒已成为平衡创新激励与风险控制之间关系的主流政策工具,加速了合规RWA产品的孵化与落地。
4. 监管的挑战与未来展望
4.1 监管清晰度对市场格局的影响
监管的确定性是吸引机构级资本进入RWA赛道的决定性因素。随着香港、欧盟等地监管框架的日益明朗,传统金融巨头如贝莱德、高盛、摩根大通等正加速布局。
4.2 RWA规模化应用的现实挑战
尽管前景广阔,但RWA在走向大规模应用的道路上仍面临多重现实障碍:
跨境合规的复杂性
RWA的全球化特性使其不可避免地涉及资金与数据的跨境流动。当底层资产位于中国内地而发行主体设在香港时,项目方面临着内地严格的外汇管制和数据安全法规的挑战。《数据安全法》和《个人信息保护法》对重要数据的出境有严格限制,这给资产信息的上链和跨境传输带来了巨大的合规压力。
法律效力的不确定性
链上的数字代币是否能在司法实践中被有效认定为代表链下资产的真实所有权或收益权凭证?尽管技术上可以实现映射,但在资产发生纠纷、进入破产清算等极端情况下,代币持有人的权利能否得到法律的充分保障,目前在全球范围内仍缺乏统一且明确的司法判例支持。
技术与运营风险
技术层面的风险不容忽视,包括智能合约可能存在的代码漏洞、作为链上链下数据桥梁的预言机的数据准确性和安全性问题。这催生了“预言机悖论”,即先进的链上系统仍需依赖复杂且昂贵的链下与链上双重审计流程来验证数据,从而增加了运营摩擦和成本。
流动性困局与高昂成本
当前多数RWA产品在二级市场的流动性依然不足,限制了其吸引力。高昂的前期成本(在香港通常不低于250万港元)与流动性不足的现状相结合,揭示了一个关键的市场现实:对许多上市公司而言,当前发行RWA的主要动机并非传统的“融资”,而是“融势”,即利用RWA的叙事进行品牌曝光,以期对股价产生积极影响。
4.3 结论与未来展望
全球RWA监管格局正处在一个关键的转折点,其核心主题是:构建既能有效保护投资者,又足够灵活以吸引资本和创新的监管框架。尽管路径各异,但最终目标是相同的:实现主流机构的全面采纳。
展望未来1-2年,预计“监管沙盒”将继续扮演RWA产品创新的主阵地和孵化器角色,为更多合规项目提供宝贵的测试机会。同时,各国在稳定币监管、反洗钱(AML)等领域的合作将进一步加强,逐步形成更加协调的全球监管网络。
RWA作为打通数字经济与实体经济的革命性力量,其蕴含的巨大潜力毋庸置疑。然而,其16万亿美元的潜力最终将不会仅由技术创新解锁,唯有在健全的合规框架保驾护航下,RWA市场才能行稳致远,真正释放变革性的价值。













No Comments